文章来源:互联网 发布时间:2025-02-26 20:49:00
agridex:革新农业贸易的solana区块链平台
本通讯深入探讨基于Solana的AgriDex平台,它如何将价值2.7万亿美元的农业产业引入区块链世界。Solana生态系统需要超越meme币的短暂热潮,而AgriDex正致力于此。

AgriDex是什么?
全球农业正面临技术变革,效率提升至关重要。然而,高昂的资本成本、食品质量标准不一致、复杂的贸易路线以及欺诈风险等问题阻碍了发展。AgriDex旨在通过去中心化市场解决这些挑战。

AgriDex的核心优势:
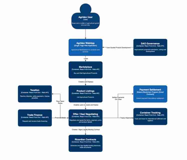
AgriDex提供了一个包容性市场,支持透明交易、简化的KYB流程、多种货币结算、智能合约以及可持续性认证的可视化。

AgriDex的核心功能包括:实时交易跟踪、灵活的支付条款、支持所有国际贸易术语解释通则(Incoterms)。AgriDex通过NFT代币化农业商品,为投资者、农民和政府创造价值。

团队与成就
AgriDex已获得超过600万美元融资,团队成员拥有金融、农业、法律和技术等领域的专业知识。

AGRI代币经济学
AGRI代币是AgriDex的治理代币,其用途包括:治理投票、利润回购和重新分配。 代币持有者可参与DAO治理,并决定代币的效用,例如:市场洞察订阅、流动性池奖励、影响力农业基金、按需数据服务以及环境和社会奖励计划。

代币分配
总供应量为7500万个AGRI代币,初始价格为0.065美元。 代币分配不包含公开发行。

总结
AgriDex利用Solana的优势,将现实世界资产(RWA)的叙事扩展到农业领域,旨在革新全球农业贸易,提升效率,并促进可持续发展。
以上就是什么是AgriDex?团队、成就、代币经济学和代币分配介绍的详细内容